
红星资本局2月25日消息,今日,针对“飞天茅台出厂价上调至1299元/瓶”的消息,有茅台经销商告诉红星资本局,没有接到官方通知。
此前,有消息称自2月24日起,飞天茅台出厂价由1169元/瓶上调至1299元/瓶。据财联社报道,贵州茅台方面回应称,“飞天茅台出厂价上调”属虚假消息。截至发稿,贵州茅台(600519.SH)官方尚未公开发布相关公告。
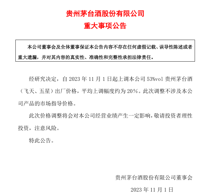
红星资本局注意到,平台配资炒股飞天茅台出厂价格上一次上调为2023年11月,贵州茅台发布公告,上调53%vol贵州茅台酒(飞天、五星)出厂价格,平均上调幅度约为20%。

贵州茅台公告截图
今年1月,红星资本局从茅台经销商处了解到,贵州茅台下调陈年贵州茅台酒(15)、精品茅台、茅台1935等产品出厂价,部分产品下调幅度超过千元。(此前报道:贵州茅台多款产品出厂价降价,最高下调1990元,销售端也有降价)
文章为作者独立观点,不代表在线配资门户观点